Структура организации курсовая

Организационная структура управления промышленного предприятия. Структура организации курсовая. Структура организации курсовая. Структура организации курсовая. Организационная структура оао тяжмаш.
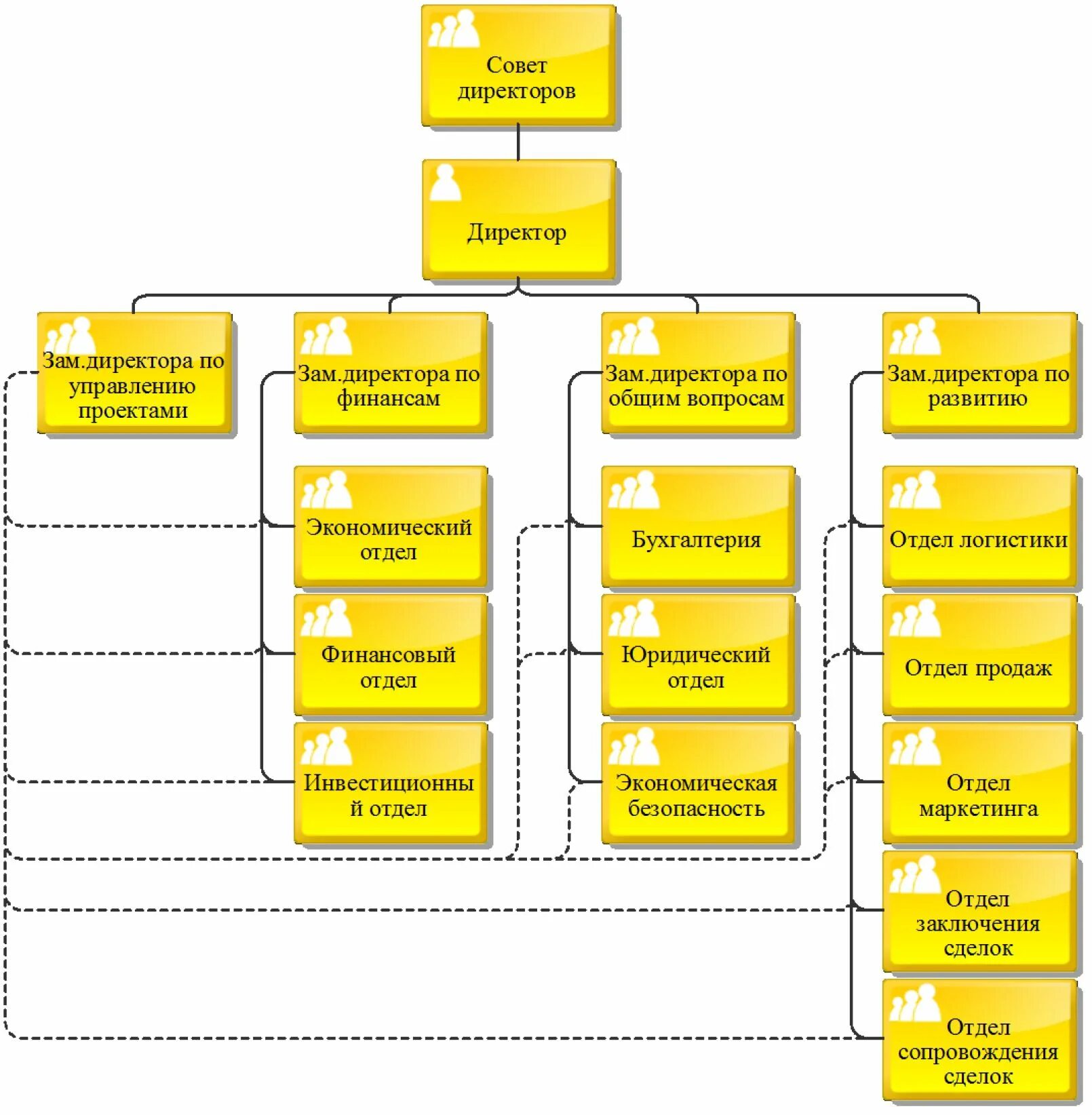
Организационная структура управления промышленного предприятия. Структура организации курсовая. Структура организации курсовая. Структура организации курсовая. Организационная структура оао тяжмаш.
Структура организации курсовая. Организационная модель и организационная структура компании. 2 производственная структура отдела. Иерархия в компании. Реорганизация организационной структуры предприятия.
Структура организации курсовая. Организационная модель и организационная структура компании. 2 производственная структура отдела. Иерархия в компании. Реорганизация организационной структуры предприятия.
Модели организационной структуры фирмы. Структура организации курсовая. 1. Структура организации курсовая. Структура организации курсовая.
Модели организационной структуры фирмы. Структура организации курсовая. 1. Структура организации курсовая. Структура организации курсовая.
Управленческая схема предприятия тяжелой машиностроения. Структура организации курсовая. Структура организации курсовая. Структура организации курсовая. Организационная структура производственного предприятия ооо.
Управленческая схема предприятия тяжелой машиностроения. Структура организации курсовая. Структура организации курсовая. Структура организации курсовая. Организационная структура производственного предприятия ооо.
Организационная структура предприятия тяжмаш. Организационная производственная структура в ооо. Структура организации курсовая. Структура организации курсовая. Тяжмаш структура предприятия.
Организационная структура предприятия тяжмаш. Организационная производственная структура в ооо. Структура организации курсовая. Структура организации курсовая. Тяжмаш структура предприятия.
Структура организации курсовая. Структура организации курсовая. Структура организации курсовая. Структура организации курсовая. Структура организации курсовая.
Структура организации курсовая. Структура организации курсовая. Структура организации курсовая. Структура организации курсовая. Структура организации курсовая.
Структура организации курсовая. Структура организации курсовая. Структура организации курсовая. 2 производственная структура отдела. Иерархия в компании.
Структура организации курсовая. Структура организации курсовая. Структура организации курсовая. 2 производственная структура отдела. Иерархия в компании.
Структура организации курсовая. Организационная производственная структура в ооо. Структура организации курсовая. Иерархия в компании. Структура организации курсовая.
Структура организации курсовая. Организационная производственная структура в ооо. Структура организации курсовая. Иерархия в компании. Структура организации курсовая.
Структура организации курсовая. Структура организации курсовая. Структура организации курсовая. Реорганизация организационной структуры предприятия. Структура организации курсовая.
Структура организации курсовая. Структура организации курсовая. Структура организации курсовая. Реорганизация организационной структуры предприятия. Структура организации курсовая.
Иерархия в компании. Тяжмаш структура предприятия. Структура организации курсовая. Структура организации курсовая. Структура организации курсовая.
Иерархия в компании. Тяжмаш структура предприятия. Структура организации курсовая. Структура организации курсовая. Структура организации курсовая.
Структура организации курсовая. Структура организации курсовая. Структура организации курсовая. 1. Структура организации курсовая.
Структура организации курсовая. Структура организации курсовая. Структура организации курсовая. 1. Структура организации курсовая.
Структура организации курсовая. Структура организации курсовая. Структура организации курсовая. Структура организации курсовая. Управленческая схема предприятия тяжелой машиностроения.
Структура организации курсовая. Структура организации курсовая. Структура организации курсовая. Структура организации курсовая. Управленческая схема предприятия тяжелой машиностроения.
Структура организации курсовая. Структура организации курсовая. Модели организационной структуры фирмы. Структура организации курсовая. Структура организации курсовая.
Структура организации курсовая. Структура организации курсовая. Модели организационной структуры фирмы. Структура организации курсовая. Структура организации курсовая.
Структура организации курсовая. Реорганизация организационной структуры предприятия. Структура организации курсовая. Организационная структура производственного предприятия ооо. Управленческая схема предприятия тяжелой машиностроения.
Структура организации курсовая. Реорганизация организационной структуры предприятия. Структура организации курсовая. Организационная структура производственного предприятия ооо. Управленческая схема предприятия тяжелой машиностроения.
Структура организации курсовая. Структура организации курсовая. Модели организационной структуры фирмы. Структура организации курсовая. Структура организации курсовая.
Структура организации курсовая. Структура организации курсовая. Модели организационной структуры фирмы. Структура организации курсовая. Структура организации курсовая.
Структура организации курсовая. 1. Структура организации курсовая. Иерархия в компании. Организационная структура производственного предприятия ооо.
Структура организации курсовая. 1. Структура организации курсовая. Иерархия в компании. Организационная структура производственного предприятия ооо.
Структура организации курсовая. Структура организации курсовая. Структура организации курсовая. Структура организации курсовая. Организационная модель и организационная структура компании.
Структура организации курсовая. Структура организации курсовая. Структура организации курсовая. Структура организации курсовая. Организационная модель и организационная структура компании.
Структура организации курсовая. Структура организации курсовая. Организационная структура управления промышленного предприятия. Структура организации курсовая. Организационная модель и организационная структура компании.
Структура организации курсовая. Структура организации курсовая. Организационная структура управления промышленного предприятия. Структура организации курсовая. Организационная модель и организационная структура компании.
Структура организации курсовая. Структура организации курсовая. Структура организации курсовая. Структура организации курсовая. 2 производственная структура отдела.
Структура организации курсовая. Структура организации курсовая. Структура организации курсовая. Структура организации курсовая. 2 производственная структура отдела.
Структура организации курсовая. Тяжмаш структура предприятия. Структура организации курсовая. Структура организации курсовая. Структура организации курсовая.
Структура организации курсовая. Тяжмаш структура предприятия. Структура организации курсовая. Структура организации курсовая. Структура организации курсовая.